ソルバージャパン株式会社
トップページ
会社概要
取扱い商品詳細
English
中 文
お問い合わせ
Inquiry
中 文
〒591-8022
大阪府堺市北区金岡町3026番地12
資料請求受付中
資料が必要な場合は【お問い合わせフォーム】をご利用下さい。24間受け付ております。
■
公司简介
■
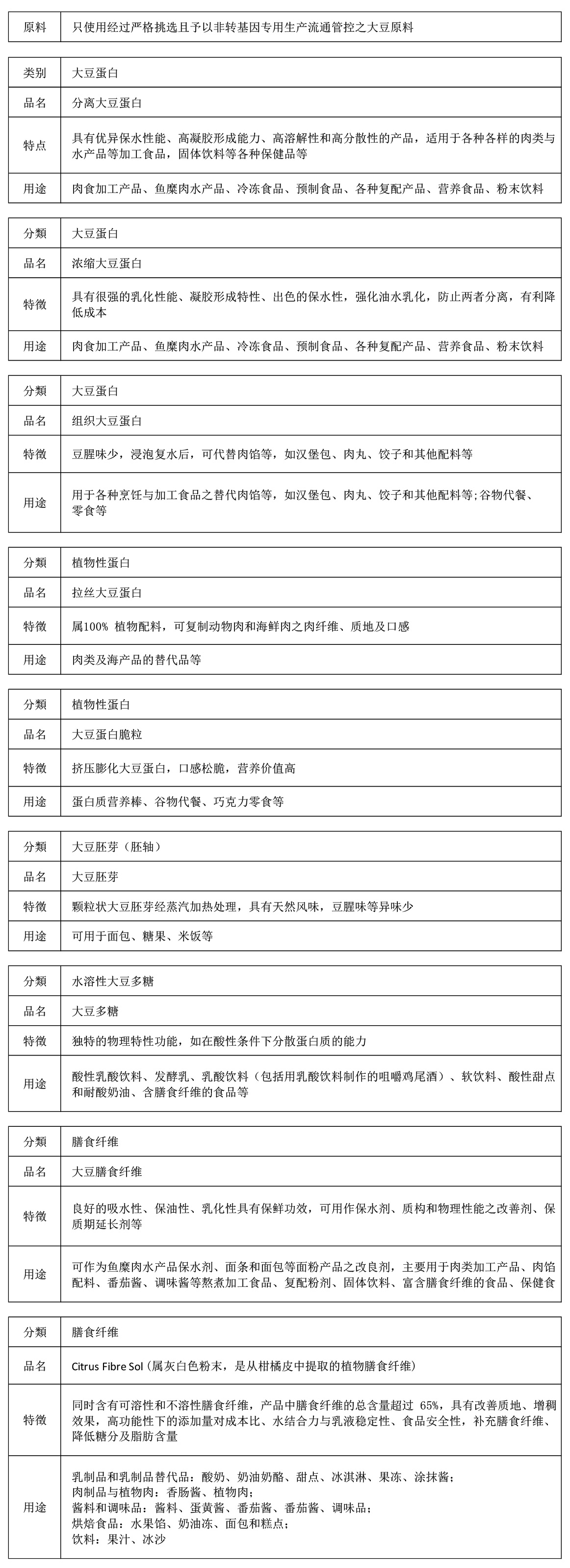
主要产品简介